5月22日,2022年(第十五届)中国大学生计算机设计大赛重庆市级赛在重庆文理学院举行,24所高校、574支参赛队伍在线上激烈角逐,最终我校获得一等奖8项、二等奖1项、三等奖55项共计64个奖项,获奖总数超过重庆大学(总35项)、重庆邮电大学(总17项)等,位列重庆市高校第一,创我校历年参赛最佳成绩,我校同时获得优秀组织奖。

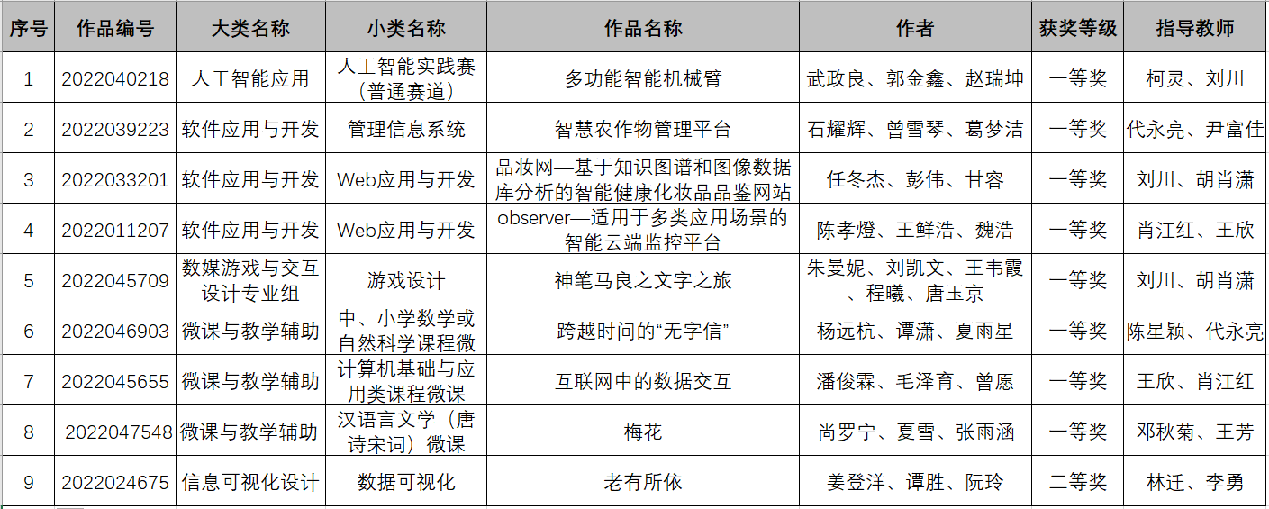
(部分获奖名单)
赛事含金量高、认可度高
中国大学生计算机设计大赛属于我校学科竞赛A类赛事,自2008年开赛以来,是全国普通高校大学生竞赛排行榜榜单赛事之一,是我国高校面向本科生最早的赛事之一。由教育部高校与计算机相关教指委等或独立或联合主办。大赛以赛促学、以赛促教、以赛促创,为国家培养德智体美劳全面发展的创新型、复合型、应用型人才服务。2021年第十四届中国大学生计算机设计大赛共有800多所院校参赛,各级组委会累计评审参赛作品10万余件。
市赛规模逐年增加、影响力不断扩大
2022年重庆市级赛574支队伍参赛,较2021年增加30%,重庆大学、西南大学、重庆邮电大学、重庆师范大学、重庆交通大学、重庆科技学院等24所高校悉数组织参赛。市赛规模扩大的同时,获奖比例降低,难度提高,对参赛作品的质量要求更高。
精心组织和指导,参赛作品提档增质
大数据与计算机科学学院每年按传统作为我校在该项赛事的组织承办单位,积极宣传、精心组织,以重庆移通学院特色品牌双体软件精英产业学院“软件技术实战+职场关键能力”为引领,发动双体软件产业学院、大数据与计算机科学学院和信息安全学院等广大计算机专业学子积极参加,发挥专业教师特长、加大组队力度、合理搭配参赛学生,在作品创新性、功能完整性、新技术应用、文档规范性、答辩PPT制作和答辩技巧方面进行针对性指导和完善,不断提升参赛作品质量,让学生充分体验工程化思想和实现过程,感受自身的成长和收获,借助市赛平台充分培养学科交叉型、应用型人才,本次大赛成果切实体现了四位一体双院制人才培养模式正确有效,让参赛队伍在赛事答辩环节体现出了巨大优势。
扬帆起航,竞逐国赛
我校获得重庆市二等奖及以上的9支队伍将分别于7、8月在上海、济南、沈阳、南京和杭州参加2022年(第15届)中国大学生计算机设计大赛国赛,在人工智能应用、软件应用与开发、数媒游戏与交互设计、微课与教学辅助、信息可视化设计五个类别上继续展示移通学子风采,勇夺好成绩。